|
レピーターコントローラーの制作その2 (2026/02/05)
|
レピーターコントローラーの動作ビデオ
|
レピーターコントローラーソフト、設定ソフトのデバッグは終わりました
アナログインターフェース基板、デジタル基板は中国の基板メーカーJLCPCBに発注しました
|
レピーターコントローラーのタッチパネル式液晶画面
これがアイドリング状態の待ち受け画面
 |
アップリンクに入力信号があってダウンリンクが送信状態
 |
ハングアップ中
アップリンクが途絶えてもHANGで設定した時間送信します
|
CW IDの送信中
 |
連続したアクセスを防止するためのTOTタイマー
 |
設定画面
各項目をタップすると値の変更が出来ます
TOT 1分から30分まで
 |
ハングアップタイム
0秒から30秒まで
 |
CWの送信間隔
1分(テスト用)5分、10分、15分、30分が設定できます
 |
CW MODE
| CWIDの送信にはMODE AとMODE Bが有ります |
| MODE A |
CWInt時間を過ぎて初めてのアクセスの時にCW IDを送信します |
| MODE B |
CW Intの時間間隔で定期的にCW IDを送信します |
|
スケルチのオープン時間
ノイズなどで不要な送信を避けるためのタイマーデウス
0秒から50秒まで設定できます
|
CW IDのコールサインの編集画面
|
レピーターコントローラーの設定画面
タッチパネルではよく使うものだけが設定出来ますが
設定プログラムでは全てのパラメーターを編集できレピーターコントローラーのEEPROMへ保存が出来ます
 |
使ったCPUはAdruin Mega 2560 Rev3
849ペソ (2250円) |
|
|
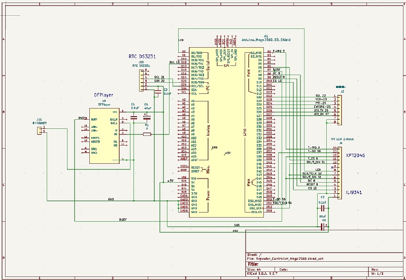
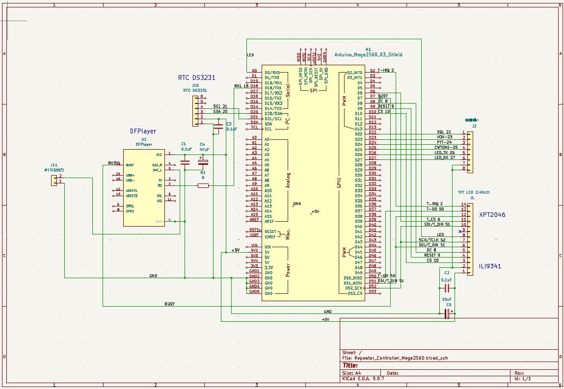
Mega 2560aとRTC DS3231、DFPlayer、タッチパネル付き液晶画面、無線機へのインターフェース
クリックで大きなサイズ表示
 |
KiCADで作った両面基板
クリックで大きなサイズ表示

|
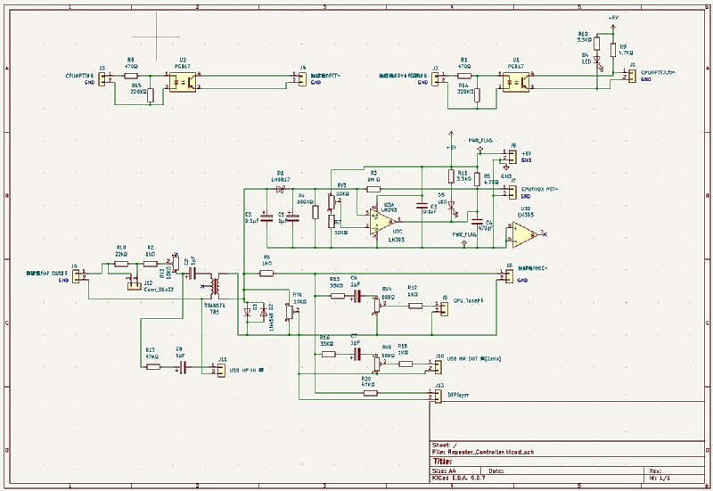
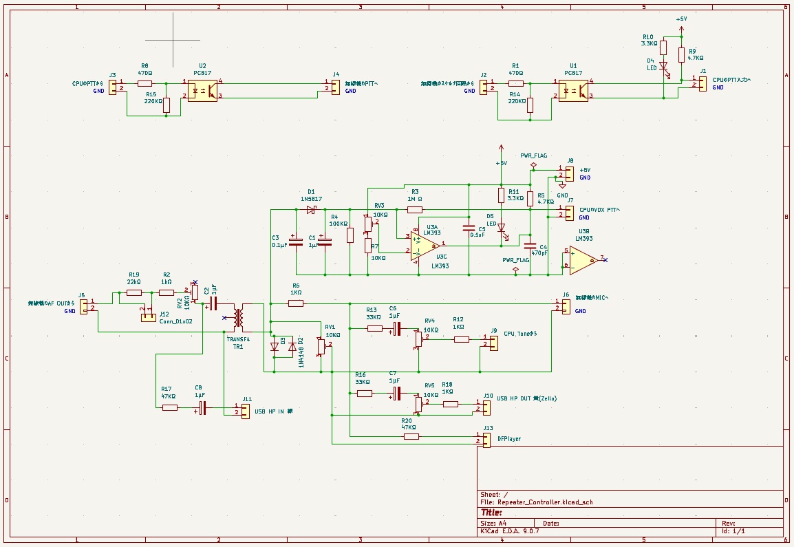
無線機とMPUのアナログインターフェース
オーディオインターフェースは4種類あります |
| J5 |
VOX用の無線機からオーディオ入力 |
| J6 |
ミキシングされたオーディオ信号を無線機のマイクへ入力 |
| J9 |
MPUからのCW TONE入力 |
| J10 |
Zello用音声入力 |
| J13 |
MPUがからのボイスID入力 |
| J2 |
無線機のスケルチ回路からの信号 |
| J1 |
MPUへのスケルチ信号 |
| J3 |
MPUからのPTT信号 |
| J4 |
無線機のPTTへ |
クリックで大きなサイズ表示
 |
アナログインターフェース基板
 |
| 2026年02月02日 2026年02月14日 |