|
レピーターコントローラーの制作 (2026/01/16)
|
これらのソフト、回路図、パターン図はデバッグ中であり動作の保証はありません
|
レピーターコントローラーのソフトをArduino IDEで書きました。
最初はBASCOMで書いていたのですが、ChatGPTがArduinoで書いてみようと提案。
「BASCOMのBASICなら何とか理解できるが、ArduinoのC++なんて私には無理。昔Cの勉強で挫折した」と渋っていたのですが、
ChatGPTは「ArduinoはC++をベースにしていますが、難しい部分は隠されていて、書き方はBASICに近い感覚で使える」と背中を押してくれました。
|
私は仕様書を書き、ChatGPTがコーディングして私がコンパイルしてデバッグ
タッチスクリーン2.4インチTFT液晶で設定が出来るように。設定はEEPROMに書き込み
TFT液晶を使うときはAdruin Mega 2560 Rev3を使用 値段 849ペソ (2250円) |
液晶が無の時はPythonで書いた設定プログラムでEEPROMに書き込み
液晶を使わない時はATmega168P 値段 200ペソ (530円) |
| ハングアップタイム、TOT、CW IDの送出タイマーの設定 |
| ハングアップビープ 無、有り、2トーンの切り替え |
| CW IDの設定 |
|
まずは
arduino-ide_2.3.7_Windows_64bit.exe
をダウンロード
|
CPUは液晶有り無しで選べるようにコーディング
Adruin Mega 2560 Rev3
FTF液晶を使うとき 849ペソ (2250円) |
ATmega168P
液晶無の時 200ペソ (530円) |
|
 |
|
液晶はタッチスクリーン有り無を選べる
タッチスクリーン付き2.4インチTFT液晶 349ペソ (925円)
 |
レピーターコントローラーの設定画面
TFT液晶画面が無くてもCPUのEEPROMに直接書き込み設定が出来ます
 |
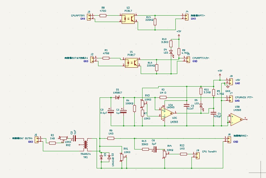
制御ソフトは出来たのでインテーフェース回路をKiCADを使って書きました
KiCADの使い方は初心者なのでChatGPTのサポートで回路図を書きました
 |
回路図から出来上がった基板パターン
KiCADは自動的にパターンを描いてくれるわけではなく、ラッツネスト(Ratsnest)という部品間の接続を示す線がひかれているだけ
その線をたよりにパターンを描くのですがそれが大変
どうしてもパターンが交差してしまい、まるで究極の迷路ゲーム
ChatGPTが「主要部品の配置を決めてみて」「コネクタは基板の端ではなく部品の中でも構わない」などとアドバイスをしてくれます
コンパレーターLM393の周りに部品を配置してJ6端子もコンパレーターの近くに配置たらパターンの配線が楽になりました
これを中国の基板メーカーJLCPCBのWebsiteにアップロードして見積もりを取ったところ100mmx100mmの片面基板が5枚で$2でした
 |
| 2026年01月16日 2026年01月27日 |